Home
background
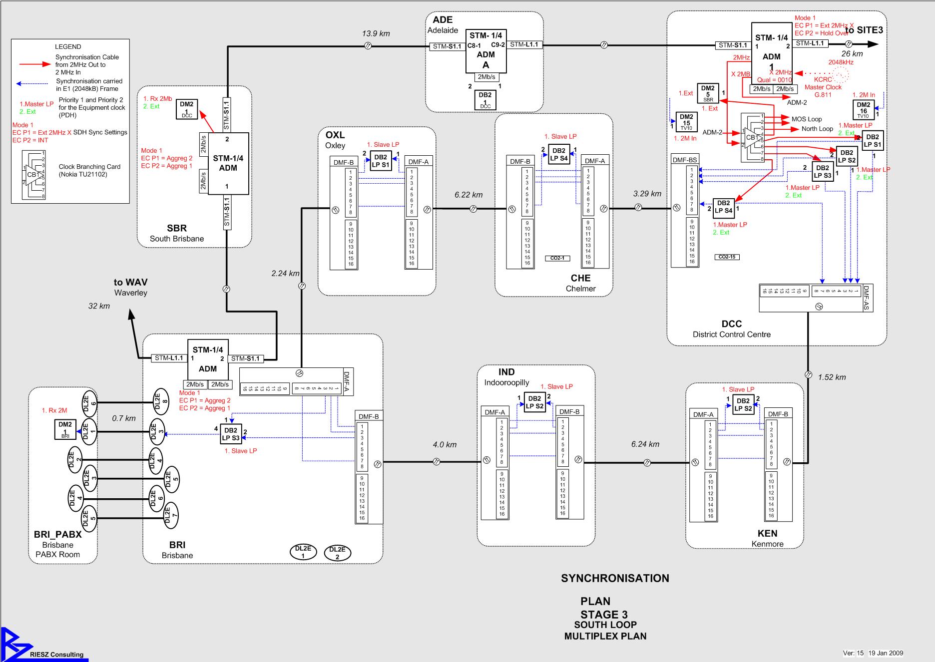
Description
Demo - Mux
Demo - Optical
Menu Options
Views
Mux Circuits
Circuit Route
Reports
Rack Layout
DB2 Branching
Mux Timeslots
Circuit Report
SDH Report
Test Report
Card Details